When it comes to startups, entrepreneurship, products… there are two types of content out there:
- Good content
- Entreporn
That’s a term I coined all the way back in 2011.
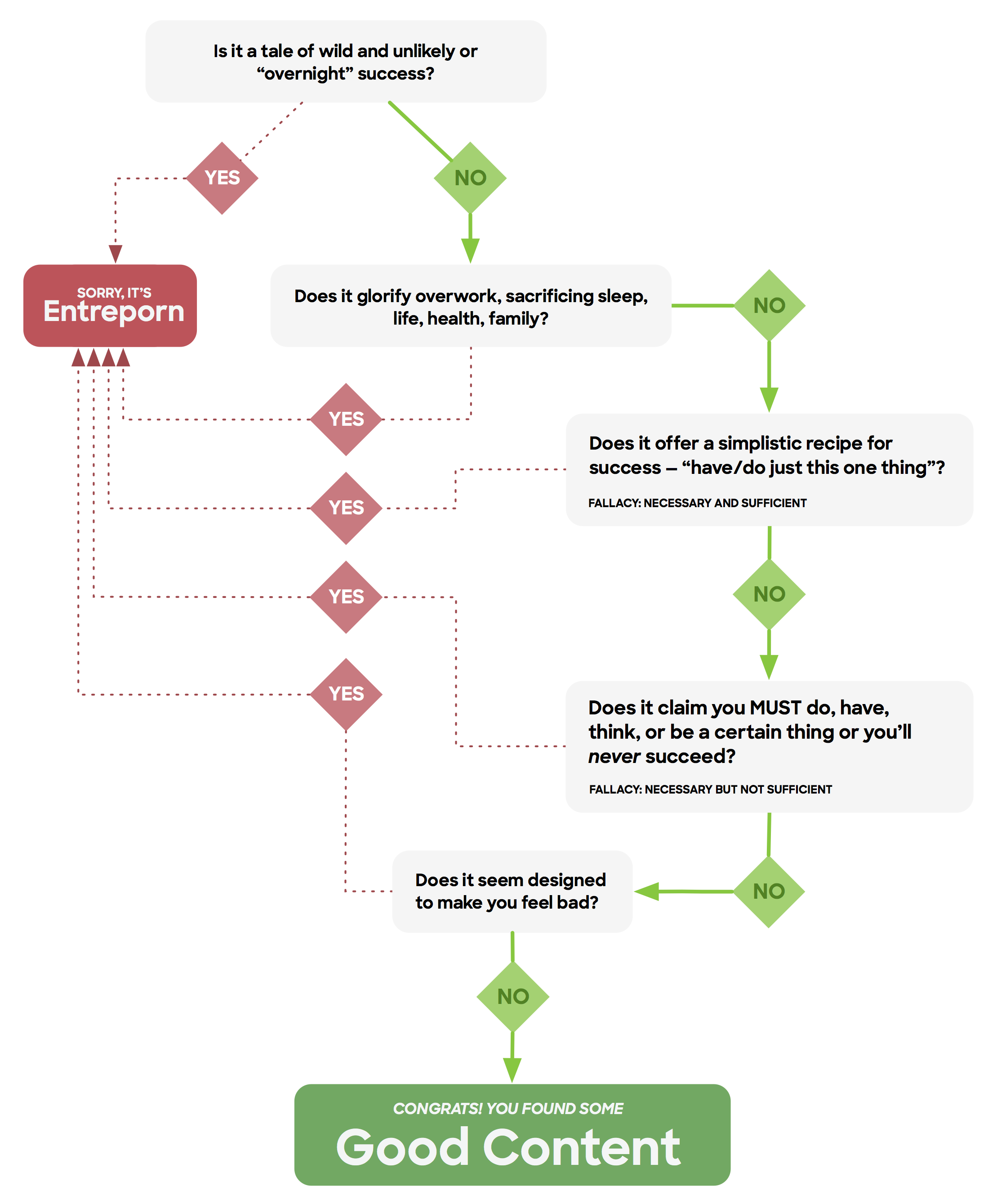
Entreporn is the stuff that tantalizes. It’s a fantasy. It’s emotionally manipulative. Either it says that everything is perfectly clear, you just have to do this one thing for wild success… or it baits you with a question like DO YOU HAVE WHAT IT TAKES?? (and often the answer it offers is “No.”)
Like the kind made from humans, entreporn is designed to elicit feelings without real experiences, real growth, or real betterment.
Also? It’s wildly popular. I’d say that at least 75% and probably closer to 90% of so-called “entrepreneurship” content is actually entreporn.
Thing is, a little bit every once in a while doesn’t hurt… unless, of course, the one weird trick doesn’t somehow amazingly solve all your problems, the thing it says you just HAVE to have or do you can’t, or it makes you feel bad things… like maybe you’re not cut out to run your own business, or the wild and crazy overnight success story makes you feel like crap.
QED: entreporn almost always hurts.
If you want to succeed, avoid entreporn
It sucks time, energy, and motivation you could use on building your dreams instead.
Good content builds you up, supports you, teaches you valuable skills, helps you think in new and different ways, helps you implement, helps you develop better habits, gives you a sense of where you are and where you’re going… whether or not you fit the author’s exact target audience.
To help you separate the wheat from the entreporn, I made this handy-dandy flowchart. If you’re the type to get lost in a web of links (like *cough* I am) then you may want to keep it in front of you! You can print it out and slap it in your notebook or on your whiteboard.
👇 Click on the graphic to view full size and even print! 👇
How do you make your first sale?
Follow our FREE roadmap from $0 to $10k and start your product business one small, achievable win at a time.
When you subscribe, you’ll also get biz advice, design rants, and stories from the trenches once a week (or so). We respect your email privacy.

